九游(NINE GAME)官方网站-娱乐也可以创造财富

九游娱乐:【汽车金融】行业市场规模:2024年中国汽车金融行业市场规模将达到3万亿元渗透率达505%-九游娱乐

九游娱乐:【汽车金融】行业市场规模:2024年中国汽车金融行业市场规模将达到3万亿元渗透率达505%

  汽车金融是指围绕汽车行业提供的各种金融服务,包括资金筹集、信贷运用、抵押贴现、金融租赁、保险及投资等活动,贯穿于汽车全产业链的各个环节。2023年中国汽车金融行业市场规模达到2.8万亿元,近五年复合增速达14.87%。初步估算,2024年中国汽车金融行业市场规模将达到3万亿元。

九游娱乐:【汽车金融】行业市场规模:2024年中国汽车金融行业市场规模将达到3万亿元渗透率达505%(图1)

  随着90后和Z世代的成长,中国汽车消费出九游娱乐NineGame现新风向:他们不仅喜欢新能源车,偏爱中国品牌,也比上一辈更舍得花钱,喜欢豪华品牌,购车均价也最高。除此之外,当前国内汽车消费的另一特点是汽车金融不再频繁通过0利率贴息金融方案吸引客户,而是回归本源,成为助力更多人可以提前购买汽车或者升级车型档次的工具。受此影响,2023年中国汽车金融渗透率约为50.5%。

九游娱乐:【汽车金融】行业市场规模:2024年中国汽车金融行业市场规模将达到3万亿元渗透率达505%(图2)

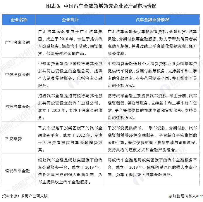
  中国汽车金融行业主要由银行、汽车金融公司和互联网金融平台主导。代表企业包括中国平安的车贷业务、广汇汽车金融、吉利汽车金融和长城汽车金融等。银行通过提供汽车贷款、融资租赁等服务占据市场主导地位;汽车金融公司则专注于为整车厂商提供定制化的金融产品;互联网平台如蚂蚁金服也逐渐进入汽车金融领域,推动了线上融资和租赁业务的创新。

九游娱乐:【汽车金融】行业市场规模:2024年中国汽车金融行业市场规模将达到3万亿元渗透率达505%(图3)

  更多本行业研究分析详见前瞻产业研究院《中国汽车金融行业市场前瞻与投资战略规划分析报告》

  同时前瞻产业研究院还提供产业新赛道研究投资可行性研究产业规划园区规划产业招商产业图谱产业大数据智慧招商系统行业地位证明IPO咨询/募投可研专精特新小巨人申报十五五规划等解决方案。如需转载引用本篇文章内容,请注明资料来源(前瞻产业研究院)。

  更多深度行业分析尽在【前瞻经济学人APP】,还可以与500+经济学家/资深行业研究员交流互动。更多企业数据、企业资讯、企业发展情况尽在【企查猫APP】,性价比最高功能最全的企业查询平台。

  本报告主要分析了中国汽车金融行业的发展综述;国际汽车金融市场发展状况及经验借鉴;中国汽车金融行业的发展环境;中国汽车金融行业的发展状况;中国汽车消费借贷、汽车...

  如在招股说明书、公司年度报告中引用本篇文章数据,请联系前瞻产业研究院,联系电话:。

九游娱乐:【汽车金融】行业市场规模:2024年中国汽车金融行业市场规模将达到3万亿元渗透率达505%(图4)

九游娱乐:【汽车金融】行业市场规模:2024年中国汽车金融行业市场规模将达到3万亿元渗透率达505%(图5)

  前瞻产业研究院中国产业咨询领导者,专业提供产业规划、产业申报、产业升级转型、产业园区规划、可行性报告等领域解决方案,扫一扫关注。

  预见2024:《2024年中国汽九游娱乐NineGame车金融行业全景图谱》(附市场规模、竞争格局和发展前景等)

  【新能源汽车后市场】行业市场规模:2024年中国新能源汽车后市场行业市场规模将达到12153亿元 新能源汽车金融市场占比超75%

  2024年中国汽车金融行业企业排名及汽车金融公司贷款业务分布——零售贷款业务占据更大比重【组图】

  【最全】2024年汽车金融产业上市公司全方位对比(附业务布局汇总、业绩对比、业务规划等)

  • 声明:本站内容均来自互联网,仅供演示用,请勿用于商业和其他非法用途。如果侵犯了您的权益请与我们联系,我们将在24小时内删除。
  • 本文地址:http://www.sainuojun.com/financial/1226.html
金融月评|2024年金融关键词:拐点
九游娱乐:瑞银:中国资本市场有望迎来新机遇